
河南大学研招网 河南大学计算机与信息工程学院 河南大学软件学院
河南大学(Henan University),简称“河大”,是河南省人民政府与中华人民共和国教育部共建高校,国家“双一流”建设高校,入选国家“111计划”、中西部高校基础能力建设工程、卓越医生教育培养计划、卓越法律人才教育培养计划、卓越教师培养计划、国家级大学生创新创业训练计划、国家大学生文化素质教育基地、国家体育与艺术师资培养培训基地、全国深化创新创业教育改革示范高校、高校国家知识产权信息服务中心、全国毕业生就业典型经验高校、中国政府奖学金来华留学生接收院校。
2025年最新报考信息
评级
计算机 C-
软件工程无评级
学制、学费、奖学金
学制:
全日制学术学位硕士研究生的学制为三年,全日制专业学位硕士研究生的学制为二到三年,非全日制专业学位硕士研究生的学制依据国家和我校相关政策确定。
学费
全日制研究生8000元/生、年
奖学金
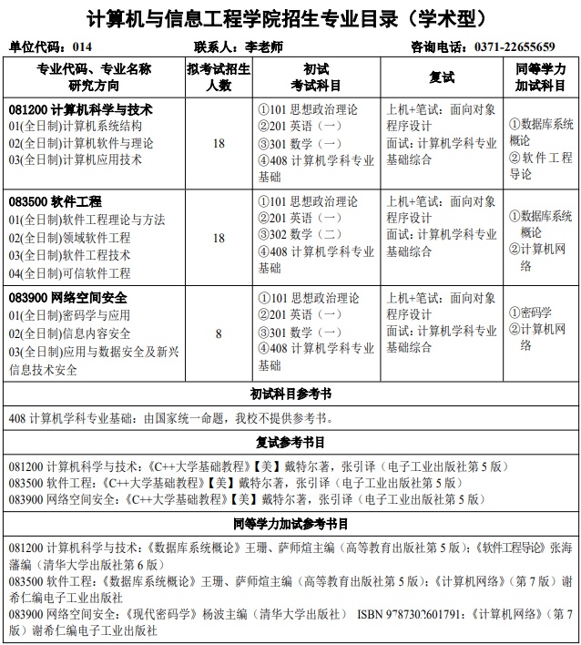
初试科目
计算机与信息工程学院
软件学院
人工智能学院
各专业招生人数
各专业招生人数见下方历年录取情况,每年招生名额会在上一年的基础上有小幅波动
最终以各院校9月发布的招生专业目录为准,同学们复习时要记得每隔一段时间刷新本页面看是否有新的变动通知信息
{408} {22408}
复试科目
2025河南大学考研复试机试,真题总结,高频考点,难度解析,押题预测!
计算机学院2025 年机试题目为 8 题(学硕少一道)
考试时长三小时,IDE是codeblocks,语言C/C++/Java/Python
综合成绩初试与复试比为 6:4
学硕复试中机试占 40%,面试 30%,笔试 20%,英语 10%
专硕复试中机试占 60%,面试 30%,英语 10%
要求复试中每个科目都需达到 60 分,否则不予录取
1-5 题为简单题目(如第一题为输入三个数,输出这三个数的平均数,保留两位小数)
6-8 题有一定难度,需要思维能力或分析规律,不涉及算法
程序写完后需要保存 cpp 文件,每题做完立即提交 cpp 文件
样例全部正确显示 “完全正确”,样例有错误则显示 “编译错误”建议重点学习《机试攻略》前3章的内容,将easy难度的题目做熟练
软件学院题量少一些,占比30%,语言和IDE都是一样的,做完直接提交,整体难度差不多,都是以easy为主。
计算机与信息工程学院
上机考试:其中,学术学位研究生所占权重为复试成绩的40%,专业学位研究生所占权重为复试成绩的60%。
外语测试 外语测试菜取口语测试的方式进行,单独打分,成绩以百分计,成绩计入复试总成绩,所占权重为复试成绩的10%
学术学位研究生参加”学术学位复试专业考试,【面向对象程序设计】以笔试方式进行,成绩计入复试总成绩,权重为复试成绩的20%
专业知识面试实行每生打分制,严格按照面试项目打分,成绩以百分计,成绩计入复试总成绩,所占权重为复试成绩的30%。
学米学位总成绩计算方法总成绩=(初试总分/5)x0.6,*(专业考试分x0.2+面试分x0.3+英语面试分x0.1+机试分x0.4)x0.4
专业学位总成绩计算方法总成绩=(初试总分/5)x0.6+(面试分x0.3+英语面试分*0.1+机试分x0.6)x0.4
25年笔试内容
选择题
10 道,每道两分
选择题很简单
主要考察 c++ 的基础知识
编程填空题
(每空 ABCD 中选一个)每空 4 分,共 6 空
编程填空题会有好几道题目
例如会给你一段冒泡排序代码,里面挖 3 空,空中填写选项
简答题
每题 8 分,共 4 道
题目可能会让你写 c++ 的三个特性,给出几个关键字,说明两种类的区别等
编程题
每题 12 分,共 2 题,手写代码
第一题难度和机试前三题相似,属于送分题
第二题涉及面向对象构造类函数初始化
示例编程题(Employee 类)
创建一个 Employee 类,该类中有字符数组,表示姓名,街道地址,省和邮政编码。把表示结构函数,ChangeName (),Display () 的函数原型放在类的定义中,构造函数初始化每个成员,Display () 函数把完整的对象数据打印出来。其中数据成员是保护的,函数是公共的。#include <iostream>
#include <string>
using namespace std;class Employee {
protected:
string name; // 姓名
string street; // 街道地址
string province; // 省
string postalCode; // 邮政编码public:
// 构造函数
Employee(string n, string s, string p, string pc)
: name(n), street(s), province(p), postalCode(pc) {}// 更改姓名
void ChangeName(string newName) {
name = newName;
}// 显示员工信息
void Display() {
cout << "Employee Information:" << endl;
cout << "Name: " << name << endl;
cout << "Street Address: " << street << endl;
cout << "Province: " << province << endl;
cout << "Postal Code: " << postalCode << endl;
}
};int main() {
// 测试Employee类
Employee emp("Zhang San", "123 Main St", "Beijing", "100000");
emp.Display();cout << "\nAfter changing name:\n";
emp.ChangeName("Li Si");
emp.Display();return 0;
}
人工智能学院
外语测试外语测试菜取口语测试的方式进行:单独打分,成绩以百分计,按照比例计入总成绩。
专业知识面试实行每生打分制严格按照面试项自打分,成绩以百分计众按照比例计入总成绩。
技能测试土要考察考生实践动手能力。成绩以百分计,按照比例计入总成绩。
同等学力考生单独设置“同等学力加试”,内容为2023年专业目录中公布的"同等学力加试科自”内容。
总成绩=(初试总分/5)*0.6+(面试分*0.6+外语测试分*0.1+技能测试分*0.3)*0.4。
软件学院
外语测试 随机抽题,在规定时间内完成回答,
专业知识面试 随机抽取面试试题,在规定时间内完成回名
实践能力考核为机试编程,在规定时间到达软件学院机房,获得本人随机座号后,在规定时长内完战一定数目的实践能力考核(程序设计)
总成绩=(初试总分/5)*0.5+(外语成绩+(面试专业分*0.7+机试分*0.3)*0.9)x0.5
历年录取分数
2025年(在上方的经验分享模块中有各学院最新最详细的复试名单及分数,录取名单及分数等信息,我们的整体分数统计可能更新不及时或有误差,欢迎同学们在下方给我们评论指出问题^_^)
|
计算机与信息工程学院 |
|||||||
|
专业名称 |
考试科目 |
分数线 |
复试人数 |
复试均分 |
单科均分 |
录取人数 |
拟录取均分 |
|
计算机科学与技术 |
11408 | 294 | 34 | 315【294-359】 | N诺 | 27 | N诺 |
|
软件工程 |
12408 | 298 | 29 | 321【298-356】 | N诺 | 24 | N诺 |
|
网络空间安全 |
11408 | 260 | 1 | 320 | N诺 | 1 | N诺 |
|
电子信息-计算机 |
22408 | 317 | 98+2专项 | 339【317-384】 | N诺 | 78 | N诺 |
|
电子信息-大数据 |
22408 | 311 | 24 | 331【311-361】 | N诺 | 20 | N诺 |
|
软件学院 |
|||||||
|
专业名称 |
考试科目 |
分数线 |
复试人数 |
专业课均分 |
单科均分 |
录取人数 |
拟录取均分 |
|
电子信息-软件工程 |
22408 | 319 | 81 | 334【319-367】 | 68、68、99、99 | 65 | N诺 |
|
电子信息-网安方向 |
22408 | 300 | 39 | 320【300-351】 | 68、67、92、94 | 21 | N诺 |
|
人工智能学院 |
|||||||
|
专业名称 |
考试科目 |
分数线 |
复试人数 |
专业课均分 |
单科均分 |
录取人数 |
拟录取均分 |
|
电子信息-人工智能 |
22408 | 338 | 45 | 353【338-379】 | 69、70、109、105 | 35 | N诺 |
2024年
|
计算机与信息工程学院 |
|||||||
|
专业名称 |
考试科目 |
分数线 |
复试人数 |
复试均分 |
单科均分 |
录取人数 |
拟录取均分 |
|
计算机科学与技术 |
一一408 | 296 | 28 | 316【296-363】 | 73、64、87、92 | 19 | 324 |
|
软件工程 |
一二408 | 278 | 30 | 305【278-353】 | 71、67、86、81 | 25 | 312 |
|
电子信息-计算机方向 |
二二408 | 298 | 79 | 322【298-387】 | 72、66、95、90 | 65 | 327 |
|
电子信息-大数据方向 |
二二408 | 294 | 34 | 319【294-366】 | 71、67、93、87 | 27 | 325 |
|
软件学院 |
|||||||
|
专业名称 |
考试科目 |
分数线 |
复试人数 |
专业课均分 |
单科均分 |
录取人数 |
拟录取均分 |
|
软件工程 |
二二408 | 285 | 68 | 306【285-350】 | 71、64、87、83 | 56 | 310 |
|
网络与信息安全 |
二二408 | 286 | 47 | 308【286-363】 | 71、64、88、85 | 38 | 314 |
|
人工智能学院 |
|||||||
|
专业名称 |
考试科目 |
分数线 |
复试人数 |
专业课均分 |
单科均分 |
录取人数 |
拟录取均分 |
|
电子信息-人工智能 |
二二408 | 293 | 41 | 312【293-384】 | 72、67、88、85 | 34 | 316 |
2023年
|
计算机与信息工程学院 |
||||||
|
专业名称 |
考试科目 |
分数线 |
复试人数 |
专业课均分 |
录取人数 |
拟录取分数 |
|
计算机科学与技术 |
一一408 | 38/38/57/57/279 | 30 | 88 | 25 | 303【279-341】 |
|
软件工程 |
一二408 | 38/38/57/57/273 | 19 | 86 | 19+3调剂 | 309【280-367】 |
|
计算机技术 |
二二408 | 38/38/57/57/294 | 71 | 94 | 59 | 342【300-395】 |
|
大数据技术与工程 |
二二408 | 38/38/57/57/273 | 32 | 90 | 26 | 328【287-399】 |
|
软件学院 |
||||||
|
专业名称 |
考试科目 |
分数线 |
复试人数 |
专业课均分 |
录取人数 |
拟录取分数 |
|
软件工程 |
二二408 | 38/38/57/57/277 | 55 | 83 | 45 | 320【277-376】 |
|
网络与信息安全 |
二二408 | 38/38/57/57/277 | 36 | 81 | 30 | 309【287-353】 |
|
人工智能学院 |
||||||
|
专业名称 |
考试科目 |
分数线 |
复试人数 |
专业课均分 |
录取人数 |
拟录取分数 |
|
人工智能 |
二二408 | 38/38/57/57/273 | 39 | 85 | 32 | 324【283-388】 |
2022年
软件学院
085400 电子信息
-软件方向
【分数线355、38、57、70】
【拟录取一志愿48人,均分376】
-网安方向
【分数线273、38、57、70】
【拟录取10一志愿+8调剂,均分351】
计算机与信息工程学院
081200 计算机科学与技术
【分数线276、38、57】
【拟录取一志愿19人,均分304】
083500 软件工程
【分数线308、38、57、70】
【拟录取一志愿30人,均分334】
085400 电子信息
-计算机技术
【分数线316、38、57、70】
【拟录取一志愿80人,均分341】
人工智能学院
085400 电子信息
-人工智能方向
【分数线314、38、57、70】
【拟录取一志愿47人,均分348【314-416】】
2021年
|
计算机与信息工程学院 |
|||
|
专业名称 |
初试科目 | 拟录取人数 | 拟录取均分 |
|
计算机科学与技术 |
政治、英语一、数学一、408统考 | 6一志愿+11调剂 | 315 |
|
软件工程 |
政治、英语一、数学二、软件工程+DS | 26一志愿 | 342 |
|
电子信息 |
政治、英语二、数学二、DS+C++ | 102一志愿 | 359 |
|
软件学院 |
|||
|
专业名称 |
初试科目 | 拟录取人数 | 拟录取均分 |
|
电子信息 |
政治、英语二、数学二、DS+程序设计 | 61一志愿 | 357 |
2020年
计算机与信息工程学院
081200 计算机科学与技术
【一志愿复试人数2人,招生计划15统考+2推免】
【一志愿复试均分283【265-301】】
083500 软件工程
【一志愿复试人数29人,招生计划24统考】
【一志愿复试均分306【274-347】】
085400 电子信息-计算机技术(专业学位)
【一志愿复试人数99人,招生计划82统考】
【一志愿复试均分325【289-399】】
软件学院
085400 电子信息-软件工程(专业学位)
【一志愿复试人数60人,招生计划47全统考+3非全统考】