
厦门大学研招网 厦门大学信息学院 厦门大学计算机科学与技术系
厦门大学,简称厦大(XMU),地处福建厦门。由著名爱国华侨领袖陈嘉庚先生于1921年创办,是中国近代教育史上第一所华侨创办的大学,是国内最早招收研究生的大学之一,中国首个在海外建设独立校园的大学,被誉为“南方之强” 。
学校是教育部直属的副部级大学,综合性研究型全国重点大学,教育部、福建省和厦门市共建高校 ,是世界一流大学建设高校、国家“2011计划”牵头高校,入选“211工程”、“985工程”,、“111计划”、“珠峰计划”、首批20所学位自主审核高校、“卓越工程师教育培养计划”、“卓越法律人才教育培养计划”、“卓越医生教育培养计划”、“海外高层次人才引进计划”、“国家建设高水平大学公派研究生项目”、“中国政府奖学金来华留学生接收院校”。
26厦门大学计算机考研群:311977018(为了防止各类广告,长期禁言,学习资料见群文件,学习交流可以在上方经验分享区或讨论区)
2025年最新报考信息
评级
计算机 B+
软件工程 B
学制、学费、奖学金
学制均为3年
学费:全日制学术学位和全日制专业学位硕士研究生的学费标准为:全程3.3万元
奖学金:厦门大学硕士研究生学费是100%覆盖的,最低是可以全额抵扣学费的,除此之外,每月还可以享受国家助学金,校长助学金600元。
初试科目
(0812J4)健康大数据与智能医学
政治、数一、英一、408计算机统考
信息学院-人工智能系
(081200)计算机科学与技术
(0812Z1)智能科学与技术
政治、数一、英一、408计算机统考
(085400)(专业学位)电子信息 -人工智能方向
政治、数二、英二、408计算机统考
人工智能研究院
(085400)(专业学位)电子信息 -人工智能方向
政治、数二、英二、408计算机统考
电影学院-数字媒体技术系
(081200)计算机科学与技术
政治、数一、英一、408计算机统考
(085400)(专业学位)电子信息
-软件工程
政治、数二、英二、408计算机统考
信息学院-软件工程系
(081200)计算机科学与技术
政治、数一、英一、408计算机统考
(085400)(专业学位)电子信息 -软件工程
政治、数二、英二、408计算机统考
信息学院-计算机科学与技术系
(081200)计算机科学与技术
政治、数一、英一、408计算机统考
(085400)(专业学位)电子信息 -计算机方向
政治、数二、英二、408计算机统考
信息学院-信息与通信工程系
(085400)(专业学位)电子信息 -人工智能方向
政治、数二、英二、408计算机统考
各专业招生人数
各专业招生人数见下方历年录取情况,每年招生名额会在上一年的基础上有小幅波动
最终以各院校9月发布的招生专业目录为准,同学们复习时要记得每隔一段时间刷新本页面看是否有新的变动通知信息
复试科目
2025厦门大学考研复试机试,真题总结,高频考点,难度解析,押题预测!
复试占比 50%,复试具有否决权,复试成绩不及格者(60 分以下)不予录取
机试是需要在IDE里写完整代码,和力扣不一样
C/C++都可以用,IDE有DevC++,
acm赛制26机试难度偏简单,需要写输入输出,可以用万能头文件,可以拿部分分,以最后一次提交为准,每次提交都能看到通过多少组样例
建议基础差的同学重点学习《机试攻略》前3章+5.1-5.3+动态规划,基础好的同学学《机试攻略》高分篇+满分篇前2章
详情见:厦门大学历年机试真题
计算机系:
(1)上机考试(时长180分钟):
闭卷考试,C语言以及数据结构相关,共有五道题,考试范围见《计算机科学与技术系2025年硕士研究生复试上机考试范围》。
(2)综合基础面试(时长 20分钟):
a)口语:考生用英语介绍自己,主要考察表达观点的能力,时间不超过2分钟。
b)英文短文阅读与理解:考生远程随机抽取本专业基础知识英
语短文一段,阅读2分钟后,口述短文的大意,主要考察考生对英文文献的阅读与表达能力。
c)专业知识:考生随机抽取 1 道专业相关题目(可以有2 次抽题机会,只需回答1题),答题时间不超过2分钟。
d)综合能力:考生使用PPT介绍,展示考生综合素质,时间应严格控制在 5分钟之内。
e)自由问答:采用老师提问,考生回答的形式。内容包括:考察考生基本知识和专业知识的掌握情况、科研经历、教育背景、语言表达能力和逻辑思维能力、思想政治素质和品德等。
f)计算机类相关认证、考试或竞赛(如CCFCSP认证、ACM竞赛等)成绩可作为综合能力的一项参考,参加过此类认证考试的考生,请在考核时展示各类认证考试成绩或证书,并自备五份纸质简历到面试现场。
人工智能系
专业复试总分为 100 分,内容包括:上机考试,面试考试两部分。其中上机考试时长90分钟,面试时长20分钟。上机考试和面试考试分别按百分制打分,如果上机考试或者面试考试有任一门成绩不及格(低于60),则考核不通过;复试总分低于60分,则复试考核不通过。
上机考试使用 C 语言编程。(25年5个题)
面试内容包括:外语测试、专业素质与能力测试、综合素质及能力测试三部分。每个考生按学院制定的面试规则单独进行面试
软件系
复试考核内容包括:专业课程笔试、综合基础面试两部分。专业笔试和面试考试分别按百分制打分。复试考核采用线下方式进行,具体考核内容如下:
专业课程笔试笔试课程包括:数据结构与算法、操作系统、计算机网络。闭卷考试,考试题型有选择题,简答题,综合题等,考试总时长 120 分钟。
通信系
复试考方式为面试,内容包括:外语测试、专业综合能力考察两部份。每个考生按下述面试规则单独进行线下面试,时间为20分钟。
人工智能研究院
复试内容(25年)
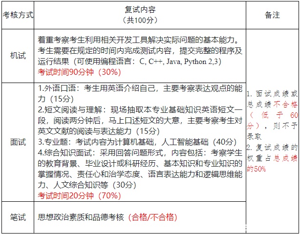
机试着重考察考生利用相关开发工具解决实际问题的基本能力。考生需要在规定的时间内完成测试内容,提交完整的程序及运行结果考试时间90分钟(30%)
(25年3个题)
1.外语口语:考生用英语介绍自己,主要考察表达观点的能力(15分)
2.短文阅读与理解:现场抽取本专业基础知识英语短文一段,阅读两分钟后,马上口述短文的大意,主要考察考生对英文文献的阅读与表达能力(15分)
3·专业题:考试内容为计算机基础,人工智能基础(40分)
4.综合知识面试:采用回答问题形式,内容包括:考察学生的教育背景、毕业设计或科研经历、基本知识和专业知识的掌握情况、责任心和治学态度、语言表达能力和逻辑思维能力、人文综合知识等(30分)考试时间20分钟(70%)
医学院
面试相关
电影学院
三门专业课程各抽一道题目,考生选择其中两道作答。题目以论述题为主,总时长约6分钟(包括看题)。三门专业课程为:(a)计算机专业基础:《数据库》/《操作系统》;
(b)数媒专业方向综合:《视听语言》/《动画原理》/《图形学》/《数字影视影像技术》相关课程综合知识;
(c)素质拓展:《人工智能》/《机器视觉》/《人机交互》相关课程综合知识。
历年录取分数
2025年(在上方的经验分享模块中有各学院最新最详细的复试名单及分数,录取名单及分数等信息,我们的整体分数统计可能更新不及时或有误差,欢迎同学们在下方给我们评论指出问题^_^)
|
信息学院-计算机科学与技术系 |
||||||||
|
专业名称 |
初试科目 |
分数线 |
复试人数 |
进复试总分均分 |
进复试单科均分 |
预计招生人数 |
拟录取分数 |
|
|
计算机科学与技术 |
11408 | 335、40、65 | 9 | 351【335-373】 | 65、65、114、107 | 6 | 351【335-373】 | |
|
电子信息-计算机 |
22408 | 346、50、75 | 82+2专项 +4少干 |
368【346-408】 | 65、78、119、106 | 43+9联培 +1专项 +1少干 |
375【347-408】 | |
|
电子信息-网安方向 |
22408 | 270、40、65 | 4+7调剂 | 279【272-283】 | 59、67、78、75 | 3+1调剂 | 一志愿 279【272-283】 |
|
|
信息学院-信息与通信工程系 |
||||||||
|
专业名称 |
初试科目 |
分数线 |
复试人数 |
进复试总分均分 |
进复试单科均分 |
预计招生人数 |
拟录取分数 |
|
|
电子信息-人工智能 |
22408 | 300、50、75 | 10 | 352【311-394】 | 64、75、116、98 | 8 | 356【311-394】 | |
|
信息学院-软件工程系 |
||||||||
|
专业名称 |
初试科目 |
分数线 |
复试人数 |
进复试总分均分 |
进复试单科均分 |
预计招生人数 |
拟录取分数 |
|
|
计算机科学与技术 |
11408 | 270、40、65 | 7+12调剂 | 307【271-350】 | 63、57、93、95 | 3+3调剂 | 一志愿 309【271-350】 |
|
|
电子信息-人工智能 |
22408 | 350、50、75 | 11+2专项 +7调剂 |
371【350-389】 | 64、78、122、107 | 7+2调剂 | 一志愿 375【355-389】 |
|
|
信息学院-人工智能系 |
||||||||
|
专业名称 |
初试科目 |
分数线 |
复试人数 |
进复试总分均分 |
进复试单科均分 |
预计招生人数 |
拟录取分数 |
|
|
计算机科学与技术 |
11408 | 270、40、65 | 9+8调剂 | 313【282-348】 | 61、55、98、99 | 4+2调剂 | 一志愿 331【323-348】 |
|
|
智能科学与技术 |
22408 | 270、40、65 | 2 | 320【313-326】 | 68、62、87、103 | 1 | 313 | |
|
电子信息-人工智能 |
22408 | 300、50、75 | 17+40调剂 | 348【312-415】 | 63、77、105、102 | 8+10调剂 | 一志愿 350【316-387】 |
|
|
人工智能研究院 |
||||||||
|
专业名称 |
初试科目 |
分数线 |
复试人数 |
进复试总分均分 |
进复试单科均分 |
预计招生人数 |
拟录取分数 |
|
|
电子信息-人工智能 |
22408 | 348、50、75 | 103 | 366【348-406】 | 65、76、121、104 | 63 | 369【348-406】 | |
|
医学院 |
||||||||
|
专业名称 |
初试科目 |
分数线 |
复试人数 |
进复试总分均分 |
进复试单科均分 |
预计招生人数 |
拟录取分数 |
|
| 健康大数据与 智能医学 |
11408 | 270、40、65 | 0+6调剂 | N诺 | N诺 | 0+1 | 调剂366 | |
|
0812J6转化医学 |
11408 | 270、40、65 | 0+15调剂 | N诺 | N诺 | 0+3调剂 | 调剂 339【332-346】 |
|
|
电影学院-数字媒体技术系 |
||||||||
|
专业名称 |
初试科目 |
分数线 |
复试人数 |
进复试总分均分 |
进复试单科均分 |
预计招生人数 |
拟录取分数 |
|
|
计算机科学与技术 |
11408 | 273、40、65 | 4+24调剂 | 304【273-326】 | N诺 | 2+4调剂 | 319【312-326】 | |
|
电子信息-软件方向 |
22408 | 317、50、75 | 18+50调剂 | 340【317-385】 | N诺 | 9+5调剂 | 347【317-385】 | |
2024年
|
信息学院-计算机科学与技术系 |
|||||||||||
|
专业名称 |
初试科目 |
分数线 |
复试人数 |
进复试总分均分 |
进复试单科均分 |
预计招生人数 |
拟录取分数 |
||||
|
计算机科学与技术 |
政治 |
英语一 |
数学一 |
408统考 |
350、50、70 | 15+7调剂 | 367【350-394】 | 71、76、112、109 | 7+2调剂 | 一志愿370【351-394】 | |
| 电子信息-计算机方向 |
政治 |
英语二 |
数学二 |
408统考 |
343、50、75 | 69+3专顶 | 370【343-419】 | 71、78、114、108 | 44+2联培+2专项+1士兵调剂 | 一志愿377【343 419】 | |
|
电子信息-网安方向-非全 |
政治 |
英语二 |
数学二 |
408统考 |
315、50、75 | 无一志愿+3调剂 | N诺 | N诺 | 10调剂 | N诺 | |
|
信息学院-信息与通信工程系 |
|||||||||||
|
专业名称 |
初试科目 |
分数线 |
复试人数 |
进复试总分均分 |
进复试单科均分 |
预计招生人数 |
拟录取分数 |
||||
| 电子信息-人工智能 |
政治 |
英语二 |
数学二 |
408统考 |
315、50、75 | 5+19调剂 | 332【315-358】 | 58、68、102、94 | 5+6调剂 | 一志愿332【315-358】 | |
|
信息学院-软件工程系 |
|||||||||||
|
专业名称 |
初试科目 |
分数线 |
复试人数 |
进复试总分均分 |
进复试单科均分 |
预计招生人数 |
拟录取分数 |
||||
| 计算机科学与技术 |
政治 |
英语一 |
数学一 |
408统考 |
310、50、70 | 1+6调剂 | 389【389-389】 | 82、81、118、108 | 1+1调剂 | 一志愿389 | |
| 电子信息-软件方向 |
政治 |
英语二 |
数学二 |
408统考 |
315、50、75 | 15 | 346【315-378】 | 69、76、102、99 | 11 | 352【320-378】 | |
|
信息学院-人工智能系 |
|||||||||||
|
专业名称 |
初试科目 |
分数线 |
复试人数 |
进复试总分均分 |
进复试单科均分 |
预计招生人数 |
拟录取分数 |
||||
|
计算机科学与技术 |
政治 |
英语一 |
数学一 |
408统考 |
332、50、70 | 2+3调剂 | 339【332-345】 | 67、82、93、98 | 0+1调剂 | 无一志愿上岸 | |
| 智能科学与技术 |
政治 |
英语一 |
数学一 |
408统考 |
310、50、70 | 3 | 349【325-368】 | 71、74、93、111 | 2 | 一志愿361【354-368】 | |
| 电子信息-人工智能方向 |
政治 |
英语二 |
数学二 |
408统考 |
315、50、75 | 18+2专项+48调剂 | 354【318-395】 | 70、79、104、101 | 4+15调剂 | 一志愿382【352-395】 | |
|
人工智能研究院 |
|||||||||||
|
专业名称 |
初试科目 |
分数线 |
复试人数 |
进复试总分均分 |
进复试单科均分 |
预计招生人数 |
拟录取分数 |
||||
|
电子信息 |
政治 |
英语二 |
数学二 |
408统考 |
最低分315 |
109 | 344【315-402】 | 69、76、103、97 | 70 | 350【316-402】 | |
|
医学院 |
|||||||||||
|
专业名称 |
初试科目 |
分数线 |
复试人数 |
进复试总分均分 |
进复试单科均分 |
预计招生人数 |
拟录取分数 |
||||
| 健康大数据与智能医学 |
政治 |
英语一 |
数学一 |
408统考 |
无一志愿 | N诺 | N诺 | N诺 | N诺 | N诺 | |
|
0812J6转化医学 |
政治 |
英语一 |
数学一 |
408统考 |
无一志愿 | N诺 | N诺 | N诺 | 0+1调剂 | N诺 | |
|
电影学院-数字媒体技术系 |
|||||||||||
|
专业名称 |
初试科目 |
分数线 |
复试人数 |
进复试总分均分 |
进复试单科均分 |
预计招生人数 |
拟录取分数 |
||||
| 计算机科学与技术 |
政治 |
英语一 |
数学一 |
408统考 |
313、50、70 | 9+10调剂 | 332【313-367】 | 69、75、90、97 | 4+3调剂 | 一志愿342【320-367】 | |
| 电子信息 |
政治 |
英语二 |
数学二 |
408统考 |
321、50、 75 | 24 | 359【321-417】 | 71、78、112、99 | 18 | 368【325-417】 | |
2023年
|
信息学院-计算机科学与技术系 |
|||||||||||
|
专业名称 |
初试科目 |
分数线 |
复试人数 |
进复试总分均分 |
进复试单科均分 |
预计招生人数 |
拟录取分数 |
||||
|
计算机科学与技术 |
政治 |
英语一 |
数学一 |
408统考 |
310、50、70 |
9 |
340 |
67、64、103、105 |
7+7调剂 |
340【311-398】 |
|
| 电子信息-计算机方向 |
政治 |
英语二 |
数学二 |
408统考 |
最低分350 | 65 | 380 | 67、84、120、108 | 40+1调剂 | 387【350-426】 | |
|
信息学院-信息与通信工程系 |
|||||||||||
|
专业名称 |
初试科目 |
分数线 |
复试人数 |
进复试总分均分 |
进复试单科均分 |
预计招生人数 |
拟录取分数 |
||||
| 电子信息-人工智能 |
政治 |
英语二 |
数学二 |
408统考 |
最低分377 | 2 | 396 | 67、84、121、123 | 2+9调剂 | 396 | |
|
信息学院-软件工程系 |
|||||||||||
|
专业名称 |
初试科目 |
分数线 |
复试人数 |
进复试总分均分 |
进复试单科均分 |
预计招生人数 |
拟录取分数 |
||||
| 计算机科学与技术 |
政治 |
英语一 |
数学一 |
408统考 |
最低分351 | 1 | 351 | 69、74、107、101 | 1+1调剂 | 351 | |
| 电子信息-软件方向 |
政治 |
英语二 |
数学二 |
408统考 |
最低分381 | 15+1专项 | 388 | 69、85、121、111 | 9+1专项 | 391【381-405】 | |
|
信息学院-人工智能系 |
|||||||||||
|
专业名称 |
初试科目 |
分数线 |
复试人数 |
进复试总分均分 |
进复试单科均分 |
预计招生人数 |
拟录取分数 |
||||
|
计算机科学与技术 |
政治 |
英语一 |
数学一 |
408统考 |
最低分346 |
4 |
354 |
63、65、117、108 |
2+3调剂 |
351【346-355】 |
|
| 智能科学与技术 |
政治 |
英语一 |
数学一 |
408统考 |
最低分332 | 5 | 350 | 64、72、106、107 | 3+1调剂 | 345【332-352】 | |
| 电子信息 |
政治 |
英语二 |
数学二 |
408统考 |
最低分373 | 36+2专项 | 389 | 68、85、122、112 | 17+3调剂 | 392【375-421】 | |
|
人工智能研究院 |
|||||||||||
|
专业名称 |
初试科目 |
分数线 |
复试人数 |
进复试总分均分 |
进复试单科均分 |
预计招生人数 |
拟录取分数 |
||||
|
电子信息 |
政治 |
英语二 |
数学二 |
408统考 |
最低分348 |
97+1专项 | 370 | 67、83、115、104 |
48+1专项 |
376【348-417】 |
|
|
医学院 |
|||||||||||
|
专业名称 |
初试科目 |
分数线 |
复试人数 |
进复试总分均分 |
进复试单科均分 |
预计招生人数 |
拟录取分数 |
||||
| 健康大数据与智能医学 |
政治 |
英语一 |
数学一 |
408统考 |
310、50、70 | 1 | 373 | 66、56、123、128 | 1 | 373 | |
|
电影学院-数字媒体技术系 |
|||||||||||
|
专业名称 |
初试科目 |
分数线 |
复试人数 |
进复试总分均分 |
进复试单科均分 |
预计招生人数 |
拟录取分数 |
||||
| 计算机科学与技术 |
政治 |
英语一 |
数学一 |
408统考 |
310、50、70 | 无一志愿 | / | / | 4调剂 | 调剂361【356-368】 | |
| 电子信息 |
政治 |
英语二 |
数学二 |
408统考 |
338、50、75 | 17 | 368 | 64、81、119、103 | 10 | 383【362-420】 | |
2022年
计算机科学系
(081200)计算机科学与技术 9
【分数线352 50 70】
【一志愿进复试13人,均分376】
【单科均分:74、74、115、110】
【拟录取一志愿6人,均分381】
【一志愿录取分数范围353-411】
【接受调剂3人,科目11408,分数50 70 360】
(085400)(专业学位)电子信息
-计算机方向 47
【分数线359 50 75】
【一志愿进复试59人,均分383】
【单科均分:74、83、117、107】
【拟录取一志愿47人,均分386】
【一志愿录取分数范围359-431】
医学院
(0812J4)健康大数据与智能医学
【一志愿复试1人,339】
【接受调剂4人】
软件工程系
(081200)计算机科学与技术 2
【分数线356 50 70】
【一志愿进复试2人,均分383】
【单科均分:70、76、131、106】
【拟录取一志愿1人,均分411】
(085400)(专业学位)电子信息
-软件工程 20
【分数线322 50 75】
【一志愿进复试28人,均分354】
【单科均分:71、80、104、98】
【拟录取一志愿20人,均分364】
【一志愿录取分数范围329-410】
信息与通信工程系
(085400)(专业学位)电子信息
-人工智能方向12
【分数线327 50 75】
【一志愿进复试15人,均分361】
【单科均分:73、81、104、102】
【拟录取一志愿12人,均分367】
【一志愿录取分数范围335-417】
人工智能系
(081200)计算机科学与技术 2
【分数线362 50 70】
【一志愿进复试3人,均分378】
【单科均分:75、78、113、111】
【拟录取一志愿2人,均分387】
【一志愿录取分数范围381-393】
(0812Z1)智能科学与技术 4
【分数线322 50 70】
【一志愿进复试5人,均分333】
【单科均分:69、70、97、95】
【拟录取一志愿3人,均分331】
【一志愿录取分数范围322-346】
(081104)模式识别与智能系统 2
【分数线320 50 70】
【一志愿进复试3人,均分350】
【单科均分:72、66、103、109】
【拟录取一志愿2人,均分366】
【一志愿录取分数范围351-381】
(085400)(专业学位)电子信息
-人工智能方向 40
【分数线338 50 75】
【一志愿进复试48人,均分365】
【单科均分:71、81、109、102】
【拟录取一志愿40人,均分368】
【一志愿录取分数范围338-413】
人工智能研究院
(085400)(专业学位)电子信息
-人工智能方向59统考
【一志愿进复试83人,均分358】
【单科均分:71、81、105、101】
【一志愿拟录取60人,均分363】
【一志愿分数范围317-406】
电影学院
(081200)计算机科学与技术 3统考
【分数线360 50 70】
【一志愿进复试6人【360-385】】
【一志愿拟录取3人【365-385】】
(085400)(专业学位)电子信息
-软件工程11统考
【分数线317 50 75】
【一志愿进复试23人,均分344】
【单科均分:71、79、96、97】
【一志愿拟录取11人,均分361】
【一志愿分数范围344-382】
2021年
计算机科学系
(081200)计算机科学与技术 统考8人
【一志愿复试15人,均分371】
【政英数专平均分:72、69、113、116】
【拟录取8人,均分386】
(085400)(专业学位)电子信息 统考55人
【一志愿复试79计算机+5人工智能+1专项,均分387】
【政英数专平均分:70、77、126、110】
【拟录取56人,均分392】【含1专项计划】
软件工程系
(081200)计算机科学与技术 统考10人
【一志愿复试15人,均分339】
【政英数专平均分:69、65、96、107】
【拟录取10人,均分346】
(085400)(专业学位)电子信息 统考22人
【一志愿复试36人+1专项,均分380】
【政英数专平均分:71、75、119、113】
【拟录取25人,均分390】【含1专项计划】
人工智能系
(081200)计算机科学与技术
【一志愿复试1人+1专项,均分348】
【一志愿拟录取2人,均分348】
(0812Z1)智能科学与技术
【一志愿复试4人,均分330】
【拟录取3人,均分326】
【调剂录取1人,均分377】
(081104)模式识别与智能系统
【一志愿复试0人】
【调剂录取3人,均分382】
(085400)(专业学位)电子信息
【一志愿复试28人+1专项,均分358】
【政英数专平均分:70、76、124、86】
【一志愿拟录取27人,均分360】【含1专项计划】
人工智能研究院
(081200)计算机科学与技术
【调剂拟录取5人,均分398】
(085400)(专业学位)电子信息
【调剂拟录取54人,均分395】
通信系
(085400)(专业学位)电子信息-人工智能
【一志愿复试3人,均分340】
【一志愿拟录取3人,调剂名额13】
【调剂拟录取13人,均分384】
2020年
人工智能系
(081200)计算机科学与技术
【报名43人】
【进入复试4人,拟录取4人】
【均分327【310-340】】
(085400)(专业学位)电子信息
【报名67人】
【进入复试27人,拟录取26人+2调剂】
【均分350【304-392】】
软件工程系
(081200)计算机科学与技术
【报名31人】
【进入复试3人,拟录取3人】
【均分349【322-373】】
(085400)(专业学位)电子信息
【报名105人】
【进入复试29人,拟录取19人】
【均分374【346-415】】
计算机科学系
(081200)计算机科学与技术
【报名232人】
【进入复试26人,拟录取16人】
【均分358【337-373】】
(085400)(专业学位)电子信息
【报名649人】
【进入复试95人,拟录取59人】
【均分385【360-444】】
网络空间安全系
(085400)(专业学位)电子信息
【报名30人】
【进入复试5人,拟录取3人】
【均分361【362-377】】
2019年
信息科学与技术学院
计算机科学系
计算机学硕
计算机学硕招生计划24+1人
13人已推免 复试人数18人
进入复试最低分337,均分365
计算机专硕
计算机专硕招生计划71+3人
37人已推免 复试人数57人
进入复试最低分364,均分380
智能科学与技术系
智能技术学硕
智能科学与系统招生计划3人
2人已推免 复试人数2人
最低进复试分315,均分332
模式识别学硕
模式识别招生计划3人
0人已推免 复试人数4人
最低进复试分322,均分340
计算机学硕
计算机科学与技术招生计划7人
1人已推免 复试人数10人
最低进复试分358,均分373
计算机专硕
计算机技术招生计划36人
17人已推免 复试人数29人
最低进复试分362,均分381
软件学院
学硕
分数线 310,50,50,80,80
软件学硕招生计划12人
9人已推免 复试人数3人
进入复试最低分361,均分364
数字媒体技术学硕招生计划3人
2人已推免 复试人数1人
进入复试最低分366,均分366
软件专硕
分数线 357,50,50,80,80
软件专硕招生计划23人
8人已推免 复试人数23人
进入复试最低分357,均分372